歡迎來到廣東帝博科技有限公司官方網站!

矽膠產品品質無法判定,應該如何區分它的質量?

文章出處:廣東帝博科技有限公司 人氣:-發表時間:2021-06-08

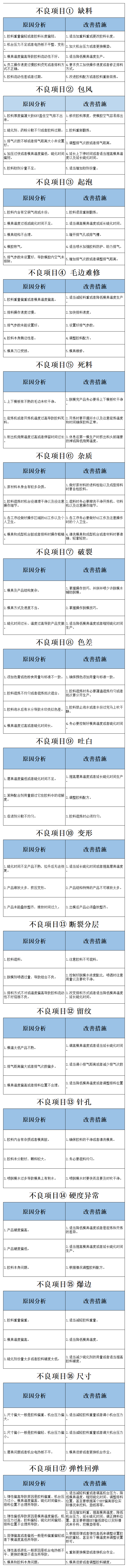
對於消費者而言購買矽膠產品的主要判斷方式是看品牌以及口碑和廣告效應,而對於代理以及采購者來說批量采購矽膠產品是針對矽膠製品生sheng產chan廠chang家jia的de工gong藝yi以yi及ji品pin質zhi把ba控kong,如ru果guo采cai購gou商shang對dui產chan品pin的de生sheng產chan工gong藝yi以yi及ji產chan品pin品pin質zhi不bu夠gou了le解jie那na麼me采cai購gou的de產chan品pin還hai是shi有you一yi定ding的de缺que陷xian,所suo以yi今jin天tian為wei各ge位wei采cai購gou人ren講jiang解jie矽gui膠jiao的de不bu良liang現xian象xiang主zhu要yao分fen布bu於yu哪na些xie方fang麵mian!

以上為矽膠製品廠家(jia)的(de)常(chang)見(jian)不(bu)良(liang)現(xian)象(xiang)以(yi)及(ji)改(gai)善(shan)方(fang)法(fa),所(suo)以(yi)如(ru)果(guo)需(xu)要(yao)購(gou)買(mai)或(huo)者(zhe)設(she)計(ji)產(chan)品(pin)的(de)需(xu)求(qiu)者(zhe),不(bu)管(guan)品(pin)質(zhi)管(guan)控(kong)還(hai)是(shi)采(cai)購(gou)商(shang)以(yi)及(ji)設(she)計(ji)工(gong)程(cheng)都(dou)應(ying)該(gai)對(dui)此(ci)了(le)解(jie)了(le)解(jie),以(yi)免(mian)在(zai)生(sheng)產(chan)時(shi)無(wu)法(fa)避(bi)開(kai)生(sheng)產(chan)廠(chang)家(jia)的(de)不(bu)良(liang)現(xian)象(xiang)與(yu)原(yuan)因(yin)。


此文關鍵詞:矽膠,矽膠製品,矽膠廠家,矽膠製品廠

Copyright © 2019 廣東帝博科技有限公司 備案號:粵ICP備12040730號-2

返回頂部